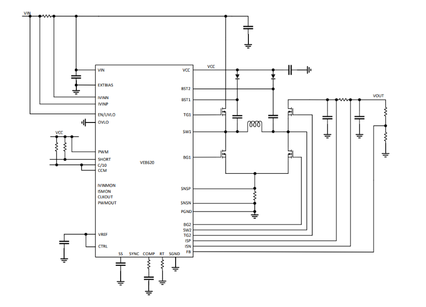
Characteristics and advantages
Four-switch single-inductor architecture allows VIN to be higher, lower, or equal to VOUT
Synchronous switching operation: Efficiency up to 98.5%
Wide input range: 4.7V - 60V
1% output voltage accuracy: 1.2V ≤ VOUT < 60V
6% output current accuracy: 0V ≤ VOUT < 60V
Input and output constant current control and current monitoring
No top FET refresh in buck or boost mode
VOUT disconnected from VIN during shutdown
C/10 charge termination and output short-circuit flag
Each IC delivers 100W or greater power
Easy parallel capability for increased output power
Package: TSSOP-38

