Characteristics and advantages
AEC-Q100 Grade 1 certified
Input voltage range: 3V - 40V
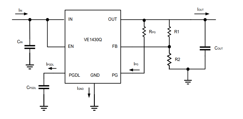
Supports fixed 3.3V, 5V outputs or adjustable voltage outputs (1.2V to 24V)
Comprehensive high-reliability protection features (short-circuit, over-temperature hysteresis, overcurrent, etc.)
Output accuracy: ±2% across full temperature range
Low quiescent current (Iq): 8µA
Features Power Good and programmable PG delay output
Load capacity: 0.3A
3 package options: SOIC-8 / MSOP-8 / SOT223-4

