Recent hot search terms

EN
CN

SC25891-C

Two-Wire Unipolar Hall Effect Switches

ASIL-B、High EMC immunity protection、High Reliability

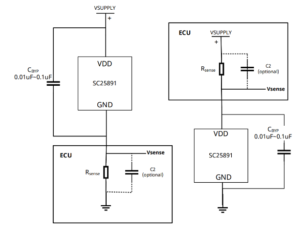
The SC25891 is a Hall-effect unipolar switch designed in BCD process technology. The device integrates a voltage regulator, Hall sensor with dynamic offset cancellation system, Schmitt trigger and an open-drain output driver, all in a single package. The wide operating voltage range and extended choice of temperature range make it suitable for use in automotive, industrial applications.

data table SC25893-CT_EN.pdf

Characteristics and advantages

AEC-Q100 qualified

ASIL-A Level

Two-Wire Bus-Saving Mode Output

High chopping frequency

Wide operating temperature range:-40℃ to 150℃

Support wide voltage range:3.3 to 24V

Reverse-Voltage protection28V

High EMC immunity protection

Ordering Information

Ordering Information Marking Class Ambient, TA(℃) Package Packing Quantity
SC25891SE-TR-Q 25891 Q -40 to 150 SOT23 Tape & Reel 3000/Reel
SC25891UA-BK-Q 25891 Q -40 to 150 TO-92S Bulk 1000/Bulk
SC25891CUA-BK-Q 25891C Q -40 to 150 TO-92S Bulk 1000/Bulk

Product Application

Documents and Resources

Semiment Product Selection Guide V1-25Q4.pdf

Selection Guide download
2025-10-22

SC25893-CT_EN.pdf

Datesheet download
2025-10-22

SC25891-C

The SC25891 is a Hall-effect unipolar switch designed in BCD process technology. The device integrates a voltage regulator, Hall sensor with dynamic offset cancellation system, Schmitt trigger and an open-drain output driver, all in a single package. The wide operating voltage range and extended choice of temperature range make it suitable for use in automotive, industrial applications.

(021)6408 0230*803