Characteristics and advantages
AEC-Q100 qualified
Support a wide operating voltage range:2.8-40V
Reverse battery protection:-28V
Wide operating temperature range:-40-150°C
Optional PCB-less package
High EMC/ESD immunity
High Performance Digital-Bipolar Hall Effect Sensor
Ultra-High Voltage Withstand、Reverse Polarity Protection、AEC-Q100
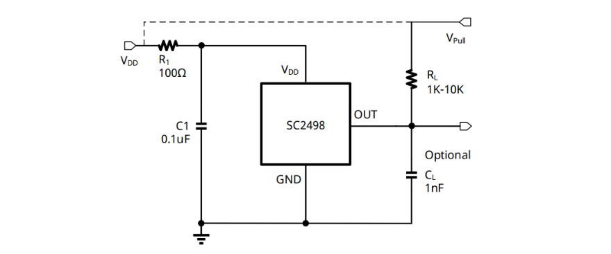
The SC2498 series is manufactured using advanced 60V BCD technology. It is a chopper-stabilized Hall effect sensor that provides a magnetic sensing solution with excellent sensitivity stability and integrated protection functions.
Characteristics and advantages
AEC-Q100 qualified
Support a wide operating voltage range:2.8-40V
Reverse battery protection:-28V
Wide operating temperature range:-40-150°C
Optional PCB-less package
High EMC/ESD immunity
Ordering Information
| Ordering Information | Mark | Option | BOP(Gs) | BRP(GS) | Ambient, TA(℃) | Package | Packing | Quantity |
|---|---|---|---|---|---|---|---|---|
| SC2498SO-TR-Q | 2498 | S | +80 | -80 | -40~150 | SOT23-3L | Reel | 3000/reel |
| SC2498UA-N-BK-Q | 2498 | N | -80 | +80 | -40~150 | TO-92S | Bulk | 1000/bag |
| SC2498UA-N-C-BK-Q | 2498C | N | -80 | +80 | -40~150 | TO-92S | Bulk | 1000/bag |
Product Application
Seat Motor
Fuel Level Sensor
Tachometer
Automatic Hidden Door Handle Stroke Detection
Electronic Steering Column Lock
The SC2498 series is manufactured using advanced 60V BCD technology. It is a chopper-stabilized Hall effect sensor that provides a magnetic sensing solution with excellent sensitivity stability and integrated protection functions.
Follow us on LinkedIn and WeChat for the latest updates and innovations.