特点和优势
AEC-Q100 Grade 1认证
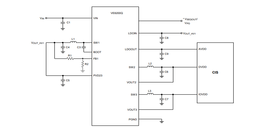
3Bucks + 1LDO配置
开关频率:2.1Mhz
支持抖频
高压Buck1: Vin=4V-18.5V / Vout=2.7V-5V/Load<2A
低压Buck2输入电压范围:Vin=2.7V-5V/Vout=1.1V/Load<1.5A
低压Buck3输入电压范围:Vin=2.7V-5V/Vout=1.8V/Load<0.75A
LDO: Vin=2.7V-5V/Vout可选/Load<=0.3A
LDO的PSRR性能优异: 60dB /100kHz, 40dB /1MHz
有带PG版本和时序可调版本(10种不同)
全面高可靠性的保护功能(短路、过温滞环、过流过压等保护)
封装: QFN-16(3mm*3mm)

