特点和优势
AEC-Q100 Grade 1认证
输入电压范围:3V - 40V
支持固定 3.3V, 5V输出或者可调电压输出(1.2 V to 24 V)
全面高可靠性的保护功能(短路、过温滞环、过流等保护)
输出全温度范围±2% 精度
8µA 低Iq
具备Power Good 和可编程的PG延迟输出功能
负载能力:0.3A
3种封装:SOIC-8 / MSOP-8 / SOT223-4
特点和优势
AEC-Q100 Grade 1认证
输入电压范围:3V - 40V
支持固定 3.3V, 5V输出或者可调电压输出(1.2 V to 24 V)
全面高可靠性的保护功能(短路、过温滞环、过流等保护)
输出全温度范围±2% 精度
8µA 低Iq
具备Power Good 和可编程的PG延迟输出功能
负载能力:0.3A
3种封装:SOIC-8 / MSOP-8 / SOT223-4
订货信息
| 型号 | 丝印 | 封装 | 包装信息 | 温度范围 |
|---|---|---|---|---|
| VE1430Q1VA1R33 | 1430QV33 | SOIC8-EP | 编带和卷带 | -40 to +125°C |
| VE1430Q1VA1R5 | 1430QV5 | SOIC8-EP | 编带和卷带 | -40 to +125°C |
| VE1430Q1VA1RADJ | 1430QVADJ | SOIC8-EP | 编带和卷带 | -40 to +125°C |
| VE1430Q1VA3RADJ | 1430QVADJ | MSOP8-EP | 编带和卷带 | -40 to +125°C |
| VE1430Q1CA3R33 | 1430QC33 | MSOP8-EP | 编带和卷带 | -40 to +125°C |
| VE1430Q1CA3R5 | 1430QC5 | MSOP8-EP | 编带和卷带 | -40 to +125°C |
| VE1430Q1BA3R5 | 1430QB5 | MSOP8-EP | 编带和卷带 | -40 to +125°C |
| VE1430Q1BA3R33 | 1430QB33 | MSOP8-EP | 编带和卷带 | -40 to +125°C |
| VE1430Q1CAFR33 | 1430QC33 | SOT223 | 编带和卷带 | -40 to +125°C |
| VE1430Q1CAFR5 | 1430QC5 | SOT223 | 编带和卷带 | -40 to +125°C |
产品应用
座椅控制器
天窗电机控制器
汽车玻璃升降器
换挡器/TPMS接收器/BCM/门窗控制器/车灯/香氛控制系统
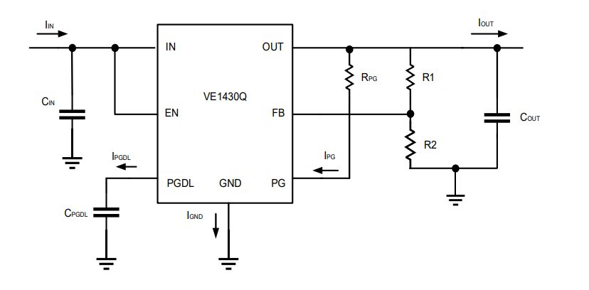
VE1430Q 是一款高电压、低压差和低静态电流的线性稳压器。其输入电压范围为 3V 至 40V,固定输出提供3.3V和5V版本,也提供1.25V-24V的可调输出版本,负载能力达到0.3A。
在LinkedIn和微信上关注我们,了解我们的最新资讯和创新。