近期搜索热词

CN
EN

SL002147

高性能漏电保护IC

CMOS工艺、芯片保护兼容适 A 型和 AC 型,安全系数有保证

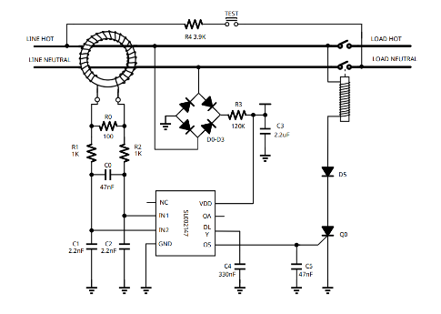
SL002147DC是一款高性能漏电保护器芯片,采用CMOS工艺。芯片内部包含稳压电源、放大电路、比较器电路、延时电路、计数器电路、跳闸控制电路及跳闸驱动电路。芯片外围应用有脱扣线圈、压敏电阻、稳压二级管、二级管、电阻、电容等元器件。 芯片保护兼容适 A 型和 AC 型,安全系数有保证,尤其适用于一些用电要求高的场合。 该产品采用标准脚的 SOP8 封装形式,亚光镀锡,采用无卤绿料,满足环保要求。

数据表 SL002147DC_CN.pdf

特点和优势

检测 A型和AC 型漏电信号

高精度跳闸,一致性好

直接驱动可控硅,输出 30ms 高电平脉冲

良好的抗电磁干扰(EMC)能力

兼容 110V 或 220V 供电系统

直接使用交流供电

温度范围(TA=-20~85 ℃)

封装形式:SOP8

订货信息

产品名称 丝印 工作温度(℃) 封装形式 包装方式 数量
SL002147DC-TR 2147 -20~85 SOP8 编带 4000 颗/盘

产品应用

断路器

文档和资源

赛卓电子产品选型手册V1-25Q4.pdf

Selection Guide 下载
2025年 10月 22日

SL002147DC_CN.pdf

Datesheet 下载
2025年 10月 24日

SL002147

SL002147DC是一款高性能漏电保护器芯片,采用CMOS工艺。芯片内部包含稳压电源、放大电路、比较器电路、延时电路、计数器电路、跳闸控制电路及跳闸驱动电路。芯片外围应用有脱扣线圈、压敏电阻、稳压二级管、二级管、电阻、电容等元器件。 芯片保护兼容适 A 型和 AC 型,安全系数有保证,尤其适用于一些用电要求高的场合。 该产品采用标准脚的 SOP8 封装形式,亚光镀锡,采用无卤绿料,满足环保要求。

(021)6408 0230*803