近期搜索热词

CN
EN

SC2498

高性能双极开关霍尔

超高耐压、反向保护、AEC-Q100

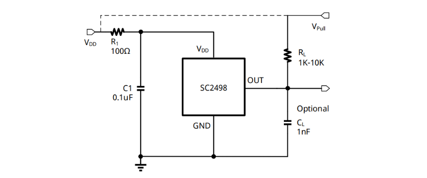
SC2498 是一款采用 BCD 工艺技术设计的霍尔效应锁存器。该器件在单个封装中集成了稳压器、带动态偏移消除系统的霍尔传感器、施密特触发器和开漏输出驱动器。

数据表 SC2498-Q_EN.pdf

特点和优势

AEC-Q100

宽工作电压范围:2.8-40V

反向保护电源电压:-28V

宽工作温度范围:-40-150°C

斩波频率高

高抗电磁干扰和静电防护能力

订货信息

产品名称 丝印 感应极性 工作点(Gs) 释放点(Gs) 工作温度(℃) 封装形式 包装方式 数量
SC2498SO-TR-Q 2498 S +80 -80 -40~150 SOT23-3L 编带 3000 颗/盘
SC2498UA-N-BK-Q 2498 N -80 +80 -40~150 TO-92S 散包 1000 颗/袋
SC2498UA-N-C-BK-Q 2498C N -80 +80 -40~150 TO-92S 散包 1000 颗/袋

产品应用

座椅电机

接近开关

油箱液位传感器

转速表

自动隐藏门把手行程检测

电子转向锁

文档和资源

赛卓电子产品选型手册V1-25Q4.pdf

Selection Guide 下载
2025年 10月 22日

SC2498-Q_EN.pdf

Datesheet 下载
2025年 10月 22日

SC2498

SC2498 是一款采用 BCD 工艺技术设计的霍尔效应锁存器。该器件在单个封装中集成了稳压器、带动态偏移消除系统的霍尔传感器、施密特触发器和开漏输出驱动器。

(021)6408 0230*803